Situació

Capella romànica, avui transformada en cuina del mas de Mont-lleví.
ECSA - J.A. Adell
L’antiga església de Sant Martí de Mont-lleví és totalment integrada en les estructures de la casa de Montlleví, de la qual constitueix la cuina.
Mapa: 34-12(291). Situació: 31TCG549581.
Per a anar-hi, des de la carretera de Peramola a Cortiuda, passada la casa de la Mora, cal prendre un camí a l’esquerra (cap a ponent), i seguir sempre les cruïlles a l’esquerra. En uns 3 km s’arriba a la casa de Mont-lleví, abandonada. (JAA)
Història
L’any 1854, entre els masos existents al terme de Peramola, hi figura el de Mont-lleví. Les restes de l’antiga església de Sant Martí, de la qual no coneixem notícies documentals, estan actualment integrades en l’edificació del mas, com ja s’ha dit. (MLlC)
Església

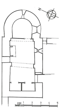
Planta d’aquesta antiga capella amb l’absis ultrapassat, que conserva bé la seva estructura a desgrat d’ésser avui dia una de les dependències del mas.
J.A. Adell
Malgrat la seva adaptació com a cuina del mas, podem considerar que l’església de Sant Martí es troba en un bon estat de conservació; les seves estructures són perfectament identificables.
Es tracta d’un edifici d’una nau, coberta amb volta de canó, de perfil semicircular, reforçada per un arc toral i, a llevant, amb un absis en semicercle ultrapassat, precedit d’un curt tram presbiteral. La porta, lleugerament alterada, es troba a la façana sud, prop de l’angle sud-oest. A la façana oest hi ha una finestra cruciforme, tapiada; també és tapiada la finestra de doble esqueixada que s’obre al centre de l’absis, mentre que al mur sud de l’absis hi ha una gran finestra, oberta quan es transformà l’església en cuina. Especialment interessant és la finestra, geminada exteriorment, que es troba a la façana sud, i que mereixeria un procés d’exploració que n’aclarís l’estructura.
L’aparell és de carreus molt polits, treballats amb punxó, i amb juntes incises, molt ben disposats i ordenats, amb peces més treballades en la formació de l’arc toral i els seus pilars. Al mur nord es conserva el ràfec original format per lloses sense treballar.
Tot i les transformacions sofertes, les característiques de l’edifici permeten de situar-lo, amb seguretat, com una obra de la plenitud del segle XI, probablement de la segona meitat o del final del segle. (JAA)