Situació

Detall de l’absis, ornat amb arcuacions llombardes de formes molt evolucionades.
ECSA - J. Boix
L’església de Sant Cristòfol és situada a la part més alta del recent despoblat d’Erdao, el qual s’emplaça a migdia del terme, a la solana d’un serrat que vigila la confluència dels barrancs de la Ribera i del de Bafallui, darrere mateix del castell de Fontova.
Mapa: 31-11 (250). Situació: 31TBG884853.
Actualment l’accés és problemàtic, tot i que Erdao era situat en una cruïlla tradicional de camins, entre Merli, Torroella i Fontova. Per la carretera local de la Pobla de Fontova a Centernera surt una pista en molt mal estat, la qual s’enfila per la serra d’Erdao fins a arribar al poble. (JBP)
Història
El lloc d’Erdao és documentat per primera vegada l’any 961 en l’acta de consagració de l’església de Santa Cecília de Fontova; segons aquest document, els comtes ribagorçans dotaren Santa Cecília amb una vinya sota Herdao.
Les referències històriques de la seva església són escasses. N’apareix una notícia indirecta en una escriptura de l’any 1018, en què, entre alguns habitants del vilatge d’Erdao, és citat el prevere Cèntul, que cal suposar que s’encarregava de l’església parroquial.
Els canonges de Sant Vicenç de Roda aconseguiren crear a Erdao un notable domini mitjançant la devoció i àdhuc l’atracció del llinatge que senyorejava el vilatge. Càritas, muller de Brocard Guillem, deixà en el seu testament, datat el 1092, a Sant Vicenç de Roda, un terç del pa i vi que recaptava a Erdao, mentre que les altres dues parts serien distribuïdes entre les esglésies, els preveres i els pobres, tot això després de pagar els deutes. Al trànsit del segle XI al XII diversos membres de la família Erdao figuren com a canonges de Roda.
A la darreria del segle XIII, en les relacions de les esglésies i parròquies que contribuïren a sufragar la dècima papal dels anys 1279 i 1280, figura, dins l’ardiaconat de Ribagorça, que l’“abat” de l’església d’Erdao satisfeu 24 sous. Tradicionalment, l’església de Sant Cristòfol depenia de l’ardiaca de Ribagorça; en el capbreu del 1493 es consigna un servei anual de 8 cafisos i mig de blat, altres tants d’ordi i de civada i mig de mixtura, tot segons les mesures de Benavarri. Tenia com a sufragània l’església de Centenera. (JBP)
Església

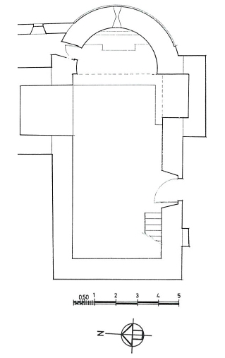
Planta de l’església, amb la nau flanquejada per dues capelles posteriors, la del nord, base d’un petit campanar de torre.
J.A. Adell
És un edifici d’una sola nau, coberta amb volta de canó de perfil semicircular. La nau és capçada a llevant per un absis semicircular, obert directament a la nau, i flanquejat per dues capelles que formen una mena de transsepte irregular, el braç nord del qual forma la base d’un massís campanar de torre, d’un sol nivell d’obertures a la part alta. A l’angle nord-est, entre el campanar i l’absis, s’afegí, encara més tardanament, una sagristia molt senzilla.
La porta, d’arc de mig punt amb grosses dovelles, s’obre a la façana sud, en un sector on es fan evidents diversos processos de reforma, entre els quals la porta, que no es correspon amb l’obra original. Al centre de l’absis s’observa, paredada, una finestra de doble esqueixada i arc monolític.
Les façanes són totalment llises, llevat de la façana absidal, on es desenvolupa una decoració formada pels motius llombards d’arcuacions sota el ràfec, en un fris continu, flanquejat per lesenes raconeres. Les arcucions són construïdes amb les dovelles perfectament tallades.
L’aparell és format per carreuó ben escairat, sense polir, disposat molt ordenadament en filades uniformes i regulars, que juntament amb l’acurada execució de les arcuacions, evidencien les formes evolucionades de l’arquitectura llombarda, datable ja al principi del segle XII. (JAA)
Bibliografia
- Moner, 1884, doc. 34
- Yela, 1932, pàgs. 166-167
- Abadal, 1955, vol. III (II), doc. 179, pàg. 378
- Martín Duque, 1965, docs. 29, 102, 159, 167-169 i 181
- Boix, 1982, docs. 46, 135 i 406
- Iglesias, 1985-88, vol. I/2, pàgs. 35-37